干货|阿里研究院发布《中国消费品牌发展报告》
5月8日下午,2018天猫出海战略发布会暨中国品牌全球战略合作峰会在杭州凯悦酒店正式举行,政府领导、品牌CEO、阿里相关负责人等济济一堂,围绕全渠道打通新零售、赋能中国品牌等话题,探讨中国品牌在天猫出海战略布局下如何更好地走向世界。
会上,阿里研究院发布了《中国消费品牌发展报告》,引人注目的“2017年天猫出海中国消费品牌排行TOP20(排名不分先后)”也新鲜出炉,奥克斯、李宁、小熊、全棉时代、VIVO、韩都衣舍、九阳、七匹狼、居家家、良品铺子、苏泊尔、可优比、Naturehike、骆驼、恒源祥、三只松鼠、林氏木业、南极人、倍思、优思居这些品牌都榜上有名。以下为报告一览。


报告摘要
中国消费品牌历经百年发展,不同历史时期先后涌现出老字号品牌、早期知名品牌、代工企业转型品牌、互联网品牌、文创、科创及新兴品牌。 继“供给侧改革”提出后,国务院批准自2017年起,将每年5月10日设立为“中国品牌日”,不同类型品牌均面临转型升级,中国消费品牌迎来发展新契机。数据显示,阿里巴巴零售平台消费品共计16个大类, 2017年中国品牌市场占有率超过71%。 线上高端市场中国品牌表现突出,市场占有率同比上年提升 3.6 个百分点,高端市场销售额三年复合增长率 51.3%。
四大动力
政策引领、消费升级、新零售、文化担当四大动力助推中国消费品牌发展。 中国人均GDP已经超过8000美元,正处于从效率驱动向创新驱动转变的过程之中,纵观美日消费品牌发展,中国自主品牌即将迎来大爆发时期。
五大路径
阿里巴巴全面助力中国消费品牌升级五大路径:品牌建设与营销创新、产品创新与品质提升、 服务创新、渠道创新、数字化高效经营。研究发现,品牌接入数字化统一市场可实现营业面积与营业时长上的拓展,线上消费市场46%的销售额来自没有实体店的区域, 34%来自实体店非营业时间。
启示与建议
中国品牌须把握战略发展机遇,尽快建立数据驱动的品牌战略。依托平台快速实现数字化转型,进军全球市场,建立“以消费者为中心”的运营体系, 抱团迎接全球化发展。
四大动力助推中国消费品牌发展

四大动力助推中国消费品牌发展
政策引领:国务院发布《关于发挥品牌引领作用推动供需结构升级的意见》 , 2017年起每年5月10日为“中国品牌日”。
消费升级:中国人均GDP超过8000美元,基本型消费转向发展型消费,自主品牌将在消费升级过程中迎来大爆发时期。
新零售:真正建立品牌与消费者直接互动的沟通模式,发挥数据洞察能力 “以人为中心”组织经营,最大化品牌产出。
文化担当:中国经济飞速发展,国家地位日益提升,中国品牌秉承民族传统文化与工匠精神,努力实现新时代文化担当。
中国消费品牌市场洞察
线上消费市场中国品牌市场占有率超过 71%

阿里巴巴零售平台消费品共计16个大类, 2017年中国品牌市场占有率超过71%。
市场占有率占优品类
中国品牌在家具、建筑装潢、家居日用、大家电4个大类占据80%以上的市场份额。
市场占有率良好品类
食品、服装、汽车及配件、小家电、母婴及儿童用品、箱包配饰、医药保健、手机、文化娱乐9个大类的中国品牌占60%以上的市场份额。
市场占有率不足品类
运动户外、 3C数码、美妆个护共计3个大类的市场占有率不足60%。 特别是美妆个护类目,中国品牌市场份额仅为42%。
中国品牌增量市场来自85后主流消费群体

85后主流消费群体处于初建家庭和事业上升期,在各个生活消费品品类上均表现出对中国品牌的较强消费偏好,是推动手机、 3C数码、大家电品类中国品牌市场占有率上升的主要购买力。
线上高端市场中国品牌占有率同比上年提升 3.6 个百分点销售额三年复合增长率 51.3%

中国消费品牌品质加速提升
近年来,中国消费品牌线上高端市场*占有率逐年上升,手机、建筑装潢、大家电、 3C数码、医药保健、食品类目增量领跑总体均值,其中手机品类高端市场增速超出均值10个百分点以上。中国消费品牌品质商品吸引消费者关注,有效获得市场份额,提品质初见成效。
中国消费品牌升级五大路径
1.品牌建设与营销创新
通过灵活多变的媒体营销表达,打造线上线下融合的体验经营模式,塑造品牌丰富的精神内涵,发挥全域营销传播价值,以全新品牌形象增强消费者对自主品牌的全方位认知,建立直接的情感连接。
2.产品创新与品质提升
为满足消费者日益增长的追求品质、讲究品牌的美好生活需求,顺应消费升级趋势,中国品牌须持续加大研发投入提升品质, 借助大数据及新技术力量,挖掘新消费需求, 加快产品创新,获得更多本土化竞争优势。
3.服务创新
全渠道线上线下融合是未来零售发展趋势,品牌门店借助新技术不断提升服务能力,加强直接与消费者互动频次,增强消费者体验,实现差异化经营,如智慧门店、新颖无人零售店或零售机等。
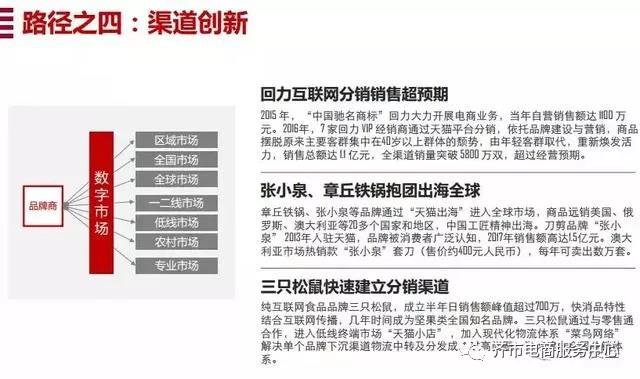
4.渠道创新
中国品牌接入数字化统一市场,获得更多销售机会的同时,有助于迅速提高自主品牌市场份额:如延展区域市场至全国、下沉至低线市场、走向国际市场、开拓高端市场等。
5.数字化高效经营
数字化技术将为品牌经营带来全方位的成本优化和效率提升,主要体现在消费者数据运营体系、端到端数字化、共创供应链、全渠道整合与分销、现代化智慧物流等多个方面,为有效提升供需匹配效率提供技术保障。





启示与建议
建立数据驱动的品牌战略
数字经济将推动产业高速发展, 中国品牌须把握战略发展机遇,借助本土化优势抢先拥抱新技术新零售,建立数据驱动的品牌战略,支撑商业和运营模式全面升级。
中国消费品牌新全球化
数字化视角下,世界是平的, 中国品牌依托数字化平台低成本快速进军全球市场,变单独作战为抱团出海,整合资源形成优势,商品直达海外消费者。
赢得消费者力量实现成长
中国品牌面向未来发展,须建立“以消费者为中心”的经营体系,掌握数字时代与消费者的沟通技巧,加强品牌建设与营销能力,围绕消费者需求与反馈调整供应链,搭建新型组织结构,最终依靠消费者力量实现成长。
转自:行业报告研究院